What: AI-powered MDR that triages alerts, runs investigations, and automates response across endpoint, cloud, SaaS, identity, email, and network tools.
Why it matters: Faster, consistent investigations with documented outcomes without scaling headcount.
🧭 What is AirMDR?
AirMDR is an AI-native Managed Detection & Response platform. It ingests alerts from your stack, generates or selects the right Investigation Playbook, enriches evidence across tools, applies your Guidelines & Templates, and produces a documented decision with notifications and a feedback loop that continuously improves future outcomes. Deep dive on → AirMDR PlaybooksEver-growing Integration catalog → backed by a dedicated integrations team.
Build & extend → API Reference
👥 Who it’s for & where it fits
- Teams that need low-latency triage and repeatable investigations across many tools.
- Organizations scaling MDR/SOC outcomes without linear analyst hiring.
- Works alongside your existing SIEM/EDR/IDP/CASB/email security—no forklift required.
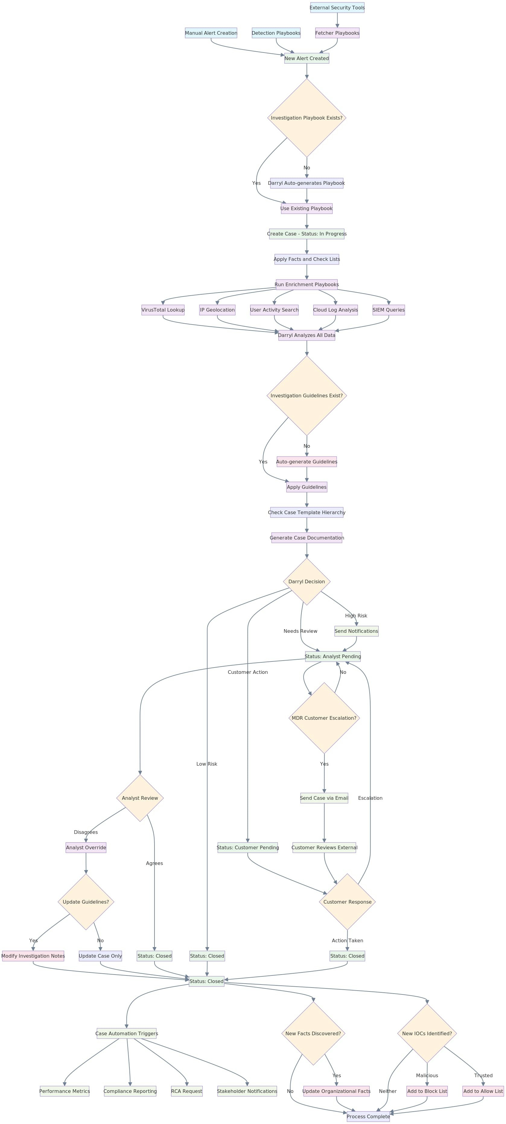
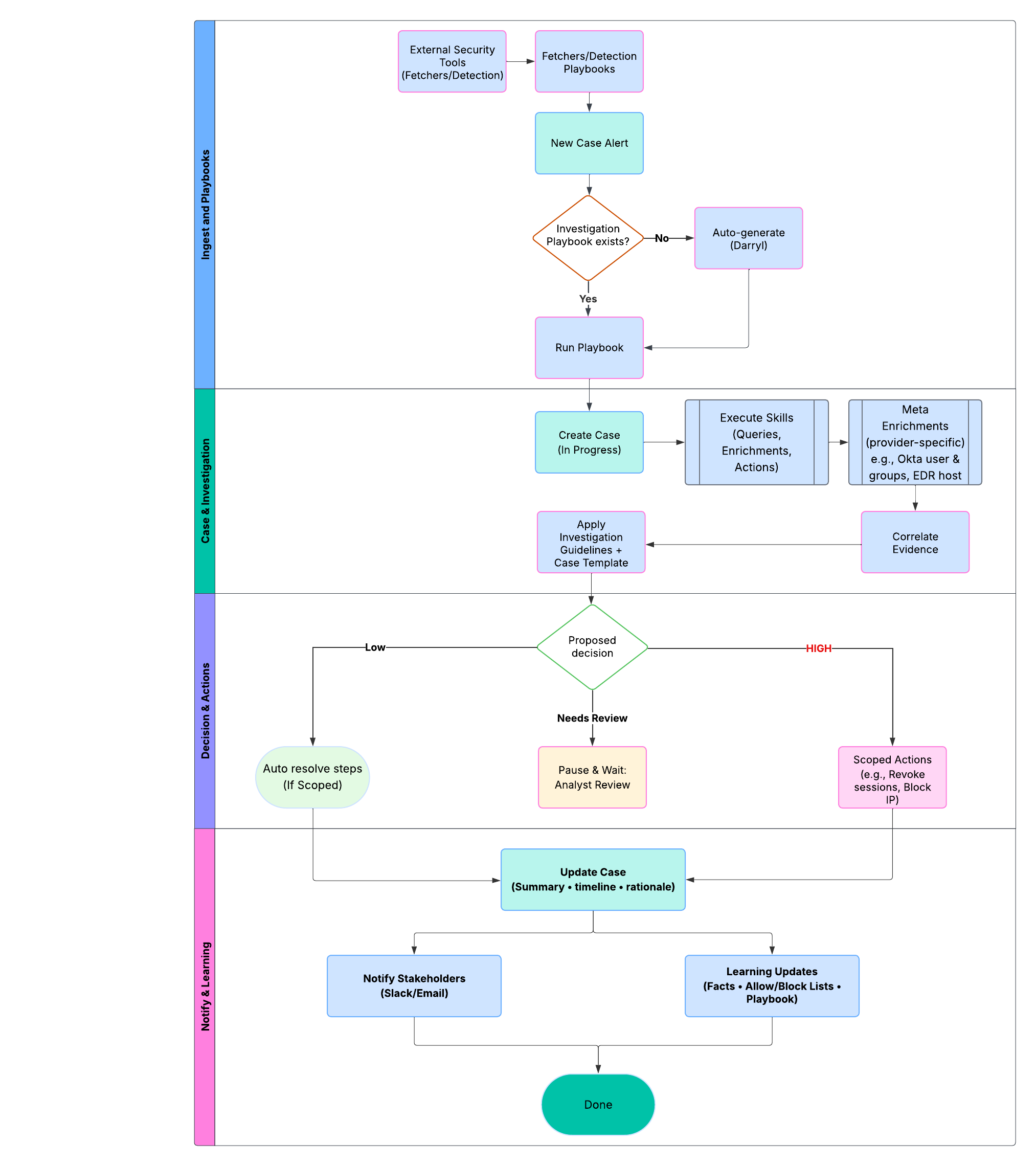
🔄 How AirMDR works (end-to-end)
Operational sequence at a glance: Alert ingest → Quick checks (Facts/Allow-Block) → Playbook select/auto-generate → Agentic investigation (notes + meta-enrichments) → Case Management (In Progress · Analyst Pending · Customer Pending · Closed).AirMDR Operational Flow
AirMDR Operational Flow

- 📄 Executive summary & timeline
- 🧠 Enrichment findings and rationale
- ✅ Final disposition with next steps
- 🔔 Stakeholder notifications (Slack/Email)
🧩 Core concepts & modules
📬 Alerts (ingest & normalize)
What: Incoming detections from your tools (IDP, EDR, SIEM, Email, Cloud, SaaS).How: Pulled via Integrations with least-privilege scopes; normalized and de-duplicated.
Key fields: source/provider, rule/signature, severity, entities (user/device/IP/app), artifacts (hash/domain/url), timestamps, correlation keys.
🔌 Integrations: Connect your
SIEM/EDR/IDP/email/security stack for fetching, enrichment, federated queries, and actions (e.g., reset account, block IP, ticketing).→ Integrations Catalog & Setup Guide: Integrations Overview
🧠 Facts and🚦Allow/Block Lists:
- Facts: Durable, structured assertions about entities (users, IPs, apps, assets) that add business context to investigations and explains why something might be benign or risky, reducing false positives and speeding decisions.
-
Allow/Block Lists: Canonical lists labeling indicators (IPs, domains, URLs, hashes, emails, device IDs) as Allowed (benign/expected) or Blocked (malicious/forbidden).
Facts supply context; Allow/Block Lists set disposition shortcuts. Both feed Guidelines and Darryl’s learning loop to deliver faster, consistent, auditable decisions.
🛠️ Playbooks
What: Opinionated automation for investigation, detection, and case operations.Trigger: On alert arrival (event/schedule) or on analyst command.
Modes: Use existing playbook for the alert/provider, or
Auto-generate via Darryl from plain English / alert context.
What they do: Run enrichments (IDP/EDR/SIEM/cloud/email), correlate signals, request approvals (Pause-and-Wait), and execute scoped actions (e.g., revoke sessions, block IP).
Output to Case: evidence, rationale, proposed decision (Low / Needs Review / High), and next steps.
→ Read more: AirMDR Playbooks
AirMDR Playbooks - Workflow
AirMDR Playbooks - Workflow

🤖 “Darryl” — AI Virtual Analyst (Agentic Investigation–Capable)
Darryl turns plain-English instructions and incoming alerts into step-by-step investigations, selecting the right skills, explaining each action, and producing a clear, auditable decision.What Darryl Does?
What Darryl Does?
- 🛠️ Automates investigations: Runs Playbooks, enrichment, and containment steps across your tools.
- 🧠 Chooses the right skills: Picks queries/actions (IDP, EDR, SIEM, cloud, email) based on alert context.
- 📝 Explains rationale: Captures “why” for each step and the final decision (Low / Needs Review / High).
- 🔁 Learns with feedback: Improves using Facts and Allow/Block Lists plus analyst overrides.
- 🔔 Keeps teams in sync: Pushes updates/approvals to Slack/Email; links back to the exact case step.
How It Works (at a glance)?
How It Works (at a glance)?
- Ingest alert or analyst prompt.
- Select/generate an Investigation Playbook.
- Run enrichments & checks (respecting Guidelines).
- Propose decision + next steps.
- Notify, request approval if needed.
- Record everything in the Case and update org knowledge.
Guardrails & Controls
Guardrails & Controls
- 🧩 Guidelines first: Deterministic rules set boundaries for decisions and actions.
- 👤 Human-in-the-loop: Analysts can approve, modify, or stop actions at checkpoints.
- 🕵️ Auditability: Every query, action, rationale, and notification is written to the case timeline.
- 🔐 Least privilege: Uses scoped credentials from Integrations and Vault.
-
✍️ Investigation Notes (Guardrails that define how AirMDR investigates and the criteria for making decisions (e.g., Low / Needs Review / High))
What a guideline contains
- Inputs: fields from alert/case/enrichment (user, IP, hash, app, risk score, etc.)
- Context: Facts and Allow/Block Lists (e.g., red-team IPs, sanctioned domains)
- Conditions: boolean checks, thresholds, pattern matches
- Actions: run skills (extra queries, containment), request approvals
- Outcome mapping: set decision (Low / Needs Review / High) + next steps
- 🧠 Facts (durable org context) + 🚦 Allow/Block Lists
- 🧩 Case Templates (Reusable layouts that standardize how case reports and sections are written and presented)
- 🔎 Meta Playbook Findings (extra, tool-specific enrichments derived from the alert JSON)
Meta Playbook Findings — examples
Meta Playbook Findings — examples
- Okta: Get user details, group memberships, recent sign-ins, MFA enrollment, app assignments
- EDR: Device posture, recent detections on host, isolation status
- SIEM: Correlated events in time-window, peer activity
- Cloud: IAM role changes, last-modified policies, risky API calls
Agentic flow
Agentic flow
- Parse alert JSON + analyst notes
- Pull Facts / Allow/Block Lists
- Execute meta enrichments (provider-specific deep dives)
- Evaluate Guidelines (deterministic checks/thresholds)
- Synthesize findings → propose decision + actions
- Apply Case Template to generate a clean, exec-ready narrative
- Emit notifications/approvals (Slack/Email) as configured
- Write all steps, rationale, and artifacts to the case timeline
📁 Case Management
What: The system of record for the investigation.Lifecycle: Created/updated from alert → enrichment evidence → guideline checks → human/auto decision → notifications → Closed.
Anatomy: executive summary, timeline (all steps & approvals), findings/rationale, actions taken, attachments, audit trail.
States: In Progress · Analyst Pending · Customer Pending · Closed.
Comms: Slack/Email updates and approvals; deep links back to the exact timeline step.
Governance: Role-based access, redaction controls, full auditability.
💬 Communication & Collaboration
In-case comments, approvals, and Slack/Email notifications so the right people are looped in at the right time.🔗 How they fit together
- End-to-End Sequence (at a glance)
- Alert ingested via Integrations → normalized & de-duplicated
- Eligibility checks (Facts / Allow-Block short-circuit where applicable)
- Playbook selected or auto-generated (Darryl)
- Agentic investigation: notes + Facts + meta enrichments → Guidelines → decision/actions
- Case updated (summary, timeline, rationale, artifacts)
- Notify/approve in Slack/Email → execute actions as scoped
- Close case (or handoff) → learning updates (Facts, Allow/Block)
🔐 Vault (secure credential intake)
Secure, auditable way to collect investigation credentials from customers (e.g., temporary API keys, jump-box creds) via one-time, expiring links so analysts can complete time-bound checks without sharing secrets over email/Slack.→ Read more: Vault
📊 Dashboard & Trends
A real-time, role-aware view of investigations and automation performance so user can spot hotspots, track SLAs, and prioritize improvements without digging through individual cases.
🔐 AirMDR Security & data handling (at a glance)
- Integrations-first: Query what you need when you need it; minimize data copying.
- Scoped access: Use least-privilege roles/API keys per tool.
- Vaulted secrets: One-time, encrypted submission with audit trails.
- Auditability: Every automated step and human action is recorded in the case.
Getting started
AirMDR Quick Start: Recommended Sequence- 🔑 Access the Platform
Log in to AirMDR in your web browser with your org credentials. - Create org & users (SSO optional).
- 🔌 Connect Your Tools
Set up Integrations with your existing security stack (IDP, EDR, SIEM, email, cloud, SaaS) to enable enrichment and actions. - 📥 Enable an Alert-Triage Playbook (schedule or trigger)
Create Fetcher Playbooks to automatically pull alerts from connected sources on a schedule or trigger → Read more: AirMDR Playbooks. - 🧭 Customize Guidelines & Templates
Seed organizational context like Facts, Allow/Block Lists and define Investigation Guidelines (how to decide) and Case Templates (how to write it up) at org/provider/alert levels for consistent, auditable outcomes. - Wire up notifications to Slack/Email and ticketing as needed.
- 📊 Monitor Performance
Use Dashboard & Trends to track volumes, MTTI/MTTR, automation coverage, SLA health, and noisy sources; iterate weekly.
🎯 AirMDR Impact: What “Good” Looks Like
- Consistent investigations with clear, defensible decisions.
- Lower manual toil through playbook-driven enrichment and actions.
- Faster time-to-decision on routine alerts; analysts focus on true positives.
- Better signal quality over time via Facts and Allow/Block feedback loops.
- Stakeholder trust through standardized reports and proactive notifications.
📚 Glossary
| Title | Description |
|---|---|
| Playbook | Automated sequence to investigate/detect/respond |
| Skill | A reusable action step (query, enrich, act) |
| Guidelines | Decision logic for a given alert/provider/org |
| Template | Case write-up structure |
| Facts | Long-lived business context |
| Allow/Block Lists | Indicator classification for decision shortcuts |

